新闻分类

联系我们

QQ:

邮箱:

网址:http://www.13253376765.com

地址:广东深圳市福田区滨海大道

新闻详细

辉达网址:《矿山领域机器人典型应用场景公示名单》公布

来源:  发布日期:2024-03-28 10:23:39

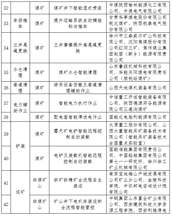
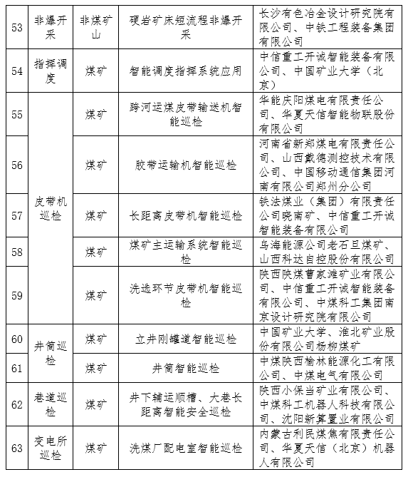
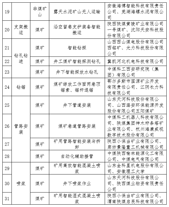
北京3月27日电 (记者申佳平)据工业和信息化部官网消息,国家矿山安全监察局综合司、工业和信息化部装备工业一司日前公布了《矿山领域机器人典型应用场景公示名单》。

图片来源:工业和信息化部官网

图片来源:工业和信息化部官网